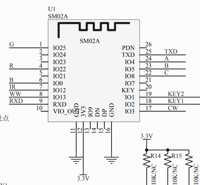
I found this image showing how you can connect the module to a PC (using usb to ttl adapter). Remember its 3.3v only! Baudrate is 921600. Send enter right after boot to enter bootloader.
The bootloader seems unlocked, digging around a bit I found this string:
http://icloud.qh-tek.com:8080/DN/packed03.bin
Which is probably the OTA firmware image. It contains cloud.qh-tek.com as a plaintext string, so we might be able to change lt
