We recently purchased a DRU Maestro Fireplace running on natural gas.
This Fireplace includes a so called “Wifi module” to allow control of the Fireplace using an app on your phone or tablet besides the standard remote that comes with the fireplace.
The Wifi module is actually a Honeywell Ethernet bridge, providing ethernet connectivity towards your LAN (that could be reached over Wifi hence the name Wifi module) whilst communicating with the fireplace using a 2-way radio communication protocol (most likely zigbee or zwave).
After a few weeks of use my family hates the app and feel the need to use the standard remote instead. OpenHAB and HA in general to the rescue!!
General setup information
- DRU Fireplace Meastro 80 (dual burner + Eco-wave)
- Honeywell Ethernet bridge (Honeywell brdg-EM01)
- Modbus TCP protocol on port 502
The actual setup in a diagram:
After some investigation Modbus was mentioned as the protocol of choice for communication between the App and the Honeywell bridge.
I made a packet capture of all traffic between the bridge and the network to confirm Modbus is actually being used:
I’ve searched the internet for many hours to find information on all the correct Modbus registers and their values in order to control the fireplace with very limited succes. I finally decided to reverse engineer the Modbus traffic using more packet captures. This got me to the point where i could control the basic functionality of the DRU Fireplace. More advanced features like Eco-Wave were still out of my reach.
Since DRU, the manufacturer of the fireplace, mentions the ability for 3rd party application development in their documentation a few times, i figured there must be some information out there… somewhere…
After a few week, by pure coincidence, i stumbled upon the following documentation containing all Modbus registers and their values for the DRU Fireplace!
HOORAY!! With all the needed information available, intergration of the DRU fireplace into OpenHAB was suddenly looking a lot more achievable!
Click the link below to view the DRU Modbus documentation:
DRU Modbus documentation
Now to describe how i intergrated the DRU Fireplace in Openhab.
P.s. I use Node-Red as my main rule engine in combination with Openhab and could not get the Openhab Modbus binding to collaborate so i decided to use the Node-red Modbus node as well. You could ofcourse use the Modbus binding in Openhab instead (please share your config!)
My DRU items file:
Number DruRSSIGateway "RSSI Gateway[%d]" <network>
Number DruRSSIDFGT "RSSI DFGT[%d]" <network>
Number DruRoomTemp "Room temp [%.1f C]" <temperature>
String DruStatus "Status [%s]" <chart>
String DruFault "Fault [%s]" <siren>
Number DruAction "Actie [%d]" <setting>
Dimmer DruFlameHeight "Vlamhoogte [%d]" <fire>
Switch DruEcoWave "EcoWave" <fire>
String DruControl "Bediening" <fire>
Sitemap section containing all relevant DRU status and control items:
For safety the control items are only visible when we are at HOME, avoiding accidental ignition of the fireplace when we are not at home.
Frame label="Gashaard"
{
Text label="Woonkamer" icon="fire" {
Frame label="Woonkamer" {
Switch item=DruControl mappings=[COMFORT="Comfort", ECO="Eco", OFF="Uit"] visibility=[Home_State==1]
Text item=DruStatus
Text item=DruFault
Text item=DruRoomTemp
Text item=DruRSSIGateway
}
}
}
Below i will describe the different Modbus registers and their function along with the Node-Red code and a screenshot:
you can easily copy this code into Node-Red to replicate my configuration in your setup
First the Read Holding Registers that will allow us to read some valuable information from the Fireplace setup.
Register 40203 (FC3: Read Holding Register):
- Read the general status of the DRU fireplace and send this string to OpenHAB String item "DruStatus. This registers contains information of all the different Fireplace running phases (ON, 1 burner, 2 burners, Eco-wave active etc)
[{"id":"56c45493.f45f0c","type":"modbus-read","z":"fb344059.73db6","name":"DRU_Status","topic":"","showStatusActivities":true,"showErrors":true,"unitid":"2","dataType":"HoldingRegister","adr":"40203","quantity":"1","rate":"10","rateUnit":"s","delayOnStart":false,"startDelayTime":"","server":"e702863e.44b568","useIOFile":false,"ioFile":"","useIOForPayload":false,"x":110,"y":60,"wires":[[],["cb42fc24.e27aa"]]},{"id":"e220cc80.d0ddc","type":"openhab2-out","z":"fb344059.73db6","name":"DruStatus","controller":"be8b0821.df18b8","itemname":"DruStatus","topic":"ItemUpdate","payload":"","x":860,"y":60,"wires":[[]]},{"id":"cb42fc24.e27aa","type":"change","z":"fb344059.73db6","name":"","rules":[{"t":"move","p":"payload.data[0]","pt":"msg","to":"payload","tot":"msg"}],"action":"","property":"","from":"","to":"","reg":false,"x":360,"y":60,"wires":[["110a8e24.9a8ed2"]]},{"id":"110a8e24.9a8ed2","type":"change","z":"fb344059.73db6","name":"Translate modbus to string","rules":[{"t":"change","p":"payload","pt":"msg","from":"15360","fromt":"num","to":"OFF","tot":"str"},{"t":"change","p":"payload","pt":"msg","from":"48128","fromt":"num","to":"unknown 48128","tot":"str"},{"t":"change","p":"payload","pt":"msg","from":"47116","fromt":"num","to":"Aan - 2 branders Actief","tot":"str"},{"t":"change","p":"payload","pt":"msg","from":"47108","fromt":"num","to":"unknown 47108","tot":"str"},{"t":"change","p":"payload","pt":"msg","from":"47628","fromt":"num","to":"Aan - EcoWave Actief","tot":"str"},{"t":"change","p":"payload","pt":"msg","from":"47620","fromt":"num","to":"unknwon 47620 (1 brander aan?)","tot":"str"},{"t":"change","p":"payload","pt":"msg","from":"48652","fromt":"num","to":"unknown 48652","tot":"str"},{"t":"change","p":"payload","pt":"msg","from":"48140","fromt":"num","to":"unknown 48140","tot":"str"}],"action":"","property":"","from":"","to":"","reg":false,"x":640,"y":60,"wires":[["e220cc80.d0ddc"]]},{"id":"3f569787.30d5d8","type":"comment","z":"fb344059.73db6","name":"Status 40203","info":"","x":110,"y":20,"wires":[]},{"id":"e702863e.44b568","type":"modbus-client","z":"","name":"DRU","clienttype":"tcp","bufferCommands":true,"stateLogEnabled":false,"tcpHost":"172.16.11.51","tcpPort":"502","tcpType":"DEFAULT","serialPort":"/dev/ttyUSB","serialType":"RTU-BUFFERD","serialBaudrate":"9600","serialDatabits":"8","serialStopbits":"1","serialParity":"none","serialConnectionDelay":"100","unit_id":1,"commandDelay":1,"clientTimeout":1000,"reconnectTimeout":2000},{"id":"be8b0821.df18b8","type":"openhab2-controller","z":"","name":"Openhab2 - Prod","protocol":"http","host":"localhost","port":"8080","path":"","username":"","password":""}]
Register 40204 (FC3: Read Holding Register):
- Read the error status of the DRU fireplace and send this string to OpenHAB String item "DruFault. This registers contains information of all the different Fireplace errors (empty if none)
[{"id":"35eb9c21.bce5d4","type":"modbus-read","z":"fb344059.73db6","name":"DRU_Fault","topic":"","showStatusActivities":true,"logIOActivities":false,"showErrors":true,"unitid":"2","dataType":"HoldingRegister","adr":"40204","quantity":"1","rate":"10","rateUnit":"s","delayOnStart":false,"startDelayTime":"","server":"e702863e.44b568","useIOFile":false,"ioFile":"","useIOForPayload":false,"x":100,"y":160,"wires":[[],["a8b23db7.55e0f"]]},{"id":"a8b23db7.55e0f","type":"change","z":"fb344059.73db6","name":"","rules":[{"t":"move","p":"payload.data[0]","pt":"msg","to":"payload","tot":"msg"}],"action":"","property":"","from":"","to":"","reg":false,"x":360,"y":160,"wires":[["68703977.77f358"]]},{"id":"bb36708f.a1916","type":"comment","z":"fb344059.73db6","name":"Fault 40204","info":"","x":110,"y":120,"wires":[]},{"id":"1eeb5525.0ebe5b","type":"openhab2-out","z":"fb344059.73db6","name":"DruFault","controller":"be8b0821.df18b8","itemname":"DruFault","topic":"ItemUpdate","payload":"","x":860,"y":160,"wires":[[]]},{"id":"68703977.77f358","type":"change","z":"fb344059.73db6","name":"Translate modbus to string","rules":[{"t":"change","p":"payload","pt":"msg","from":"15360","fromt":"num","to":"OFF","tot":"str"},{"t":"change","p":"payload","pt":"msg","from":"48128","fromt":"num","to":"unknown 48128","tot":"str"},{"t":"change","p":"payload","pt":"msg","from":"47116","fromt":"num","to":"unknown 47116 (aan 2 branders geen ecowave)","tot":"str"},{"t":"change","p":"payload","pt":"msg","from":"47108","fromt":"num","to":"unknown 47108","tot":"str"},{"t":"change","p":"payload","pt":"msg","from":"47628","fromt":"num","to":"unknown 47628 (ecowave?)","tot":"str"},{"t":"change","p":"payload","pt":"msg","from":"47620","fromt":"num","to":"unknwon 47620 (1 brander aan?)","tot":"str"},{"t":"change","p":"payload","pt":"msg","from":"48652","fromt":"num","to":"unknown 48652","tot":"str"},{"t":"change","p":"payload","pt":"msg","from":"48140","fromt":"num","to":"unknown 48140","tot":"str"}],"action":"","property":"","from":"","to":"","reg":false,"x":640,"y":160,"wires":[["1eeb5525.0ebe5b"]]},{"id":"e702863e.44b568","type":"modbus-client","z":"","name":"DRU","clienttype":"tcp","bufferCommands":true,"stateLogEnabled":false,"tcpHost":"172.16.11.51","tcpPort":"502","tcpType":"DEFAULT","serialPort":"/dev/ttyUSB","serialType":"RTU-BUFFERD","serialBaudrate":"9600","serialDatabits":"8","serialStopbits":"1","serialParity":"none","serialConnectionDelay":"100","unit_id":1,"commandDelay":1,"clientTimeout":1000,"reconnectTimeout":2000},{"id":"be8b0821.df18b8","type":"openhab2-controller","z":"","name":"Openhab2 - Prod","protocol":"http","host":"localhost","port":"8080","path":"","username":"","password":""}]
Register 40205 (FC3: Read Holding Register):
- Read the RSSI value as reported by the Honeywell ethernet bridge of the DRU fireplace and send this value to OpenHAB Number item "DruRSSIGateway.
[{"id":"8c4ab8c2.8488b8","type":"modbus-read","z":"fb344059.73db6","name":"DRU_rssi","topic":"","showStatusActivities":true,"showErrors":true,"unitid":"2","dataType":"HoldingRegister","adr":"40205","quantity":"1","rate":"10","rateUnit":"s","delayOnStart":false,"startDelayTime":"","server":"e702863e.44b568","useIOFile":false,"ioFile":"","useIOForPayload":false,"x":100,"y":260,"wires":[[],["c2ac4bdd.d37e98"]]},{"id":"c2ac4bdd.d37e98","type":"change","z":"fb344059.73db6","name":"","rules":[{"t":"move","p":"payload.data[0]","pt":"msg","to":"payload","tot":"msg"}],"action":"","property":"","from":"","to":"","reg":false,"x":360,"y":260,"wires":[["1cc4f326.bdd80d"]]},{"id":"a81cc53d.4ce998","type":"openhab2-out","z":"fb344059.73db6","name":"DruRSSIGateway","controller":"be8b0821.df18b8","itemname":"DruRSSIGateway","topic":"ItemUpdate","payload":"","x":890,"y":260,"wires":[[]]},{"id":"1cc4f326.bdd80d","type":"function","z":"fb344059.73db6","name":"payload multiplied by -0,5","func":"msg.payload = Number(msg.payload);\nmsg.payload = (msg.payload)*-0.5;\nreturn msg;","outputs":1,"noerr":0,"x":630,"y":260,"wires":[["a81cc53d.4ce998"]]},{"id":"76696731.56b3d8","type":"comment","z":"fb344059.73db6","name":"RSSI Gateway 40205","info":"","x":140,"y":220,"wires":[]},{"id":"e702863e.44b568","type":"modbus-client","z":"","name":"DRU","clienttype":"tcp","bufferCommands":true,"stateLogEnabled":false,"tcpHost":"172.16.11.51","tcpPort":"502","tcpType":"DEFAULT","serialPort":"/dev/ttyUSB","serialType":"RTU-BUFFERD","serialBaudrate":"9600","serialDatabits":"8","serialStopbits":"1","serialParity":"none","serialConnectionDelay":"100","unit_id":1,"commandDelay":1,"clientTimeout":1000,"reconnectTimeout":2000},{"id":"be8b0821.df18b8","type":"openhab2-controller","z":"","name":"Openhab2 - Prod","protocol":"http","host":"localhost","port":"8080","path":"","username":"","password":""}]
Register 40206 (FC3: Read Holding Register):
- Read the RSSI value as reported by the Fireplace itself and send this value to OpenHAB Number item "DruRSSIDFGT.
[{"id":"2494a4dc.98f60c","type":"modbus-read","z":"fb344059.73db6","name":"DFGT_rssi","topic":"","showStatusActivities":true,"logIOActivities":false,"showErrors":true,"unitid":"2","dataType":"HoldingRegister","adr":"40206","quantity":"1","rate":"10","rateUnit":"s","delayOnStart":false,"startDelayTime":"","server":"e702863e.44b568","useIOFile":false,"ioFile":"","useIOForPayload":false,"x":100,"y":360,"wires":[[],["6867dfe3.29c35"]]},{"id":"6867dfe3.29c35","type":"change","z":"fb344059.73db6","name":"","rules":[{"t":"move","p":"payload.data[0]","pt":"msg","to":"payload","tot":"msg"}],"action":"","property":"","from":"","to":"","reg":false,"x":360,"y":360,"wires":[["20cff2ba.3e2dce"]]},{"id":"20cff2ba.3e2dce","type":"function","z":"fb344059.73db6","name":"payload multiplied by -0,5","func":"msg.payload = Number(msg.payload);\nmsg.payload = (msg.payload)*-0.5;\nreturn msg;","outputs":1,"noerr":0,"x":630,"y":360,"wires":[["6e9fa581.bd3b0c"]]},{"id":"7fac272e.06d568","type":"comment","z":"fb344059.73db6","name":"RSSI DFGT 40206","info":"","x":130,"y":320,"wires":[]},{"id":"6e9fa581.bd3b0c","type":"openhab2-out","z":"fb344059.73db6","name":"DruRSSIDFGT","controller":"be8b0821.df18b8","itemname":"DruRSSIDFGT","topic":"ItemUpdate","payload":"","x":880,"y":360,"wires":[[]]},{"id":"e702863e.44b568","type":"modbus-client","z":"","name":"DRU","clienttype":"tcp","bufferCommands":true,"stateLogEnabled":false,"tcpHost":"172.16.11.51","tcpPort":"502","tcpType":"DEFAULT","serialPort":"/dev/ttyUSB","serialType":"RTU-BUFFERD","serialBaudrate":"9600","serialDatabits":"8","serialStopbits":"1","serialParity":"none","serialConnectionDelay":"100","unit_id":1,"commandDelay":1,"clientTimeout":1000,"reconnectTimeout":2000},{"id":"be8b0821.df18b8","type":"openhab2-controller","z":"","name":"Openhab2 - Prod","protocol":"http","host":"localhost","port":"8080","path":"","username":"","password":""}]
Register 40207 (FC3: Read Holding Register):
- Read the Room temperature value as reported by the Fireplace remote and send this value to OpenHAB Number item "DruRoomTemp.
[{"id":"91a59f3e.deea7","type":"modbus-read","z":"fb344059.73db6","name":"DRU_RoomTemp","topic":"","showStatusActivities":true,"showErrors":true,"unitid":"2","dataType":"HoldingRegister","adr":"40207","quantity":"1","rate":"10","rateUnit":"s","delayOnStart":false,"startDelayTime":"","server":"e702863e.44b568","useIOFile":false,"ioFile":"","useIOForPayload":false,"x":120,"y":460,"wires":[[],["c7e1b44f.e3f428"]]},{"id":"c6748d6a.a54f3","type":"function","z":"fb344059.73db6","name":"payload divided by 10","func":"msg.payload = Number(msg.payload);\nmsg.payload = (msg.payload)/10;\nreturn msg;","outputs":1,"noerr":0,"x":620,"y":460,"wires":[["9dcd1810.870518"]]},{"id":"c7e1b44f.e3f428","type":"change","z":"fb344059.73db6","name":"","rules":[{"t":"move","p":"payload.data[0]","pt":"msg","to":"payload","tot":"msg"}],"action":"","property":"","from":"","to":"","reg":false,"x":360,"y":460,"wires":[["c6748d6a.a54f3"]]},{"id":"9dcd1810.870518","type":"openhab2-out","z":"fb344059.73db6","name":"DruRoomTemp","controller":"be8b0821.df18b8","itemname":"DruRoomTemp","topic":"ItemUpdate","payload":"","x":880,"y":460,"wires":[[]]},{"id":"f4fafb96.5aadc8","type":"comment","z":"fb344059.73db6","name":"Roomtemp 40207","info":"","x":130,"y":420,"wires":[]},{"id":"e702863e.44b568","type":"modbus-client","z":"","name":"DRU","clienttype":"tcp","bufferCommands":true,"stateLogEnabled":false,"tcpHost":"172.16.11.51","tcpPort":"502","tcpType":"DEFAULT","serialPort":"/dev/ttyUSB","serialType":"RTU-BUFFERD","serialBaudrate":"9600","serialDatabits":"8","serialStopbits":"1","serialParity":"none","serialConnectionDelay":"100","unit_id":1,"commandDelay":1,"clientTimeout":1000,"reconnectTimeout":2000},{"id":"be8b0821.df18b8","type":"openhab2-controller","z":"","name":"Openhab2 - Prod","protocol":"http","host":"localhost","port":"8080","path":"","username":"","password":""}]
Now on the fun part… actually controlling the DRU Fireplace!!!
First the FC6 Preset Single Registers that will allow us to control the various functions of the DRU Fireplace. The first sections below allow you to control the individuale registers using Node-Red (useful for testing purposes) all full rule set follows later on.
Register 40200 (FC6: Preset Single Register):
- This is the ACTION register that allows us to: Control the pilot flame (does not seem to work), Start up the fireplace with both burners ON ( if it has 2 burners), ON/OFF individual burners, Eco-wave ON/OFF, and turn of the Fireplace.
[{"id":"a7c00c20.04c02","type":"modbus-write","z":"fb344059.73db6","name":"40200","showStatusActivities":true,"showErrors":true,"unitid":"2","dataType":"HoldingRegister","adr":"40200","quantity":"1","server":"e702863e.44b568","x":890,"y":1300,"wires":[[],[]]},{"id":"c43cc5b6.c1a728","type":"inject","z":"fb344059.73db6","name":"Opstarten met alle branders","topic":"","payload":"101","payloadType":"num","repeat":"","crontab":"","once":false,"onceDelay":0.1,"x":960,"y":1460,"wires":[["a7c00c20.04c02"]]},{"id":"bee27537.7d9d58","type":"inject","z":"fb344059.73db6","name":"Brander 2 AAN","topic":"","payload":"102","payloadType":"num","repeat":"","crontab":"","once":false,"onceDelay":0.1,"x":920,"y":1520,"wires":[["a7c00c20.04c02"]]},{"id":"dff53a88.6677c8","type":"inject","z":"fb344059.73db6","name":"Brander 2 UIT","topic":"","payload":"4","payloadType":"num","repeat":"","crontab":"","once":false,"onceDelay":0.1,"x":910,"y":1580,"wires":[["a7c00c20.04c02"]]},{"id":"51086847.b60568","type":"comment","z":"fb344059.73db6","name":"Action register","info":"","x":920,"y":1260,"wires":[]},{"id":"5e457924.7027e8","type":"inject","z":"fb344059.73db6","name":"Waakvlam aan","topic":"","payload":"100","payloadType":"num","repeat":"","crontab":"","once":false,"onceDelay":0.1,"x":920,"y":1420,"wires":[["a7c00c20.04c02"]]},{"id":"149b03cf.62a67c","type":"inject","z":"fb344059.73db6","name":"Ecowave AAN","topic":"","payload":"105","payloadType":"num","repeat":"","crontab":"","once":false,"onceDelay":0.1,"x":910,"y":1680,"wires":[["a7c00c20.04c02"]]},{"id":"def8736b.b3ac2","type":"inject","z":"fb344059.73db6","name":"EcoWave UIT","topic":"","payload":"7","payloadType":"num","repeat":"","crontab":"","once":false,"onceDelay":0.1,"x":910,"y":1720,"wires":[["a7c00c20.04c02"]]},{"id":"97a53992.bfe988","type":"inject","z":"fb344059.73db6","name":"UIT 1","topic":"","payload":"1","payloadType":"num","repeat":"","crontab":"","once":false,"onceDelay":0.1,"x":890,"y":1620,"wires":[["a7c00c20.04c02"]]},{"id":"e702863e.44b568","type":"modbus-client","z":"","name":"DRU","clienttype":"tcp","bufferCommands":true,"stateLogEnabled":false,"tcpHost":"172.16.11.51","tcpPort":"502","tcpType":"DEFAULT","serialPort":"/dev/ttyUSB","serialType":"RTU-BUFFERD","serialBaudrate":"9600","serialDatabits":"8","serialStopbits":"1","serialParity":"none","serialConnectionDelay":"100","unit_id":1,"commandDelay":1,"clientTimeout":1000,"reconnectTimeout":2000}]
Register 40201 (FC6: Preset Single Register):
- This is the FLAME HEIGHT register that allows us to control the flame height (0-100%).
[{"id":"a0049e2e.410c3","type":"modbus-write","z":"fb344059.73db6","name":"40201","showStatusActivities":true,"showErrors":true,"unitid":"2","dataType":"HoldingRegister","adr":"40201","quantity":"1","server":"e702863e.44b568","x":230,"y":1300,"wires":[[],[]]},{"id":"be57153b.637d48","type":"inject","z":"fb344059.73db6","name":"100%","topic":"","payload":"100","payloadType":"num","repeat":"","crontab":"","once":false,"onceDelay":0.1,"x":250,"y":1360,"wires":[["a0049e2e.410c3"]]},{"id":"3a567415.734cdc","type":"comment","z":"fb344059.73db6","name":"Vlamhoogte register 40201","info":"","x":290,"y":1260,"wires":[]},{"id":"f24d6902.3f0408","type":"inject","z":"fb344059.73db6","name":"25%","topic":"","payload":"25","payloadType":"num","repeat":"","crontab":"","once":false,"onceDelay":0.1,"x":250,"y":1400,"wires":[["a0049e2e.410c3"]]},{"id":"e702863e.44b568","type":"modbus-client","z":"","name":"DRU","clienttype":"tcp","bufferCommands":true,"stateLogEnabled":false,"tcpHost":"172.16.11.51","tcpPort":"502","tcpType":"DEFAULT","serialPort":"/dev/ttyUSB","serialType":"RTU-BUFFERD","serialBaudrate":"9600","serialDatabits":"8","serialStopbits":"1","serialParity":"none","serialConnectionDelay":"100","unit_id":1,"commandDelay":1,"clientTimeout":1000,"reconnectTimeout":2000}]
Register 40220 (FC6: Preset Single Register):
- This is the ECOWAVE INTERVAL register that allows us to control the INTERVAL (time in seconds) between every step in an Eco-Wave pattern. With Eco-Wave you can program a predefined Flame pattern (Wave) and the time in between the pattern steps to save gas consumption significantly.
[{"id":"ab4c7b06.a07df8","type":"modbus-write","z":"fb344059.73db6","name":"40420","showStatusActivities":true,"showErrors":true,"unitid":"2","dataType":"HoldingRegister","adr":"40420","quantity":"1","server":"e702863e.44b568","x":610,"y":1300,"wires":[[],[]]},{"id":"e8f90b24.c63dc8","type":"inject","z":"fb344059.73db6","name":"15 Seconden","topic":"","payload":"15","payloadType":"num","repeat":"","crontab":"","once":false,"onceDelay":0.1,"x":630,"y":1360,"wires":[["ab4c7b06.a07df8"]]},{"id":"faa7f9be.ccb1e8","type":"comment","z":"fb344059.73db6","name":"Eco Wave interval time","info":"","x":660,"y":1260,"wires":[]},{"id":"e702863e.44b568","type":"modbus-client","z":"","name":"DRU","clienttype":"tcp","bufferCommands":true,"stateLogEnabled":false,"tcpHost":"172.16.11.51","tcpPort":"502","tcpType":"DEFAULT","serialPort":"/dev/ttyUSB","serialType":"RTU-BUFFERD","serialBaudrate":"9600","serialDatabits":"8","serialStopbits":"1","serialParity":"none","serialConnectionDelay":"100","unit_id":1,"commandDelay":1,"clientTimeout":1000,"reconnectTimeout":2000}]
Register 40221 (FC6: Preset Single Register):
- This is the ECOWAVE Pattern register that allows us to define a desired flame pattern. This is a single register. For multiple pattern you need to overwrite this register. In my setup i have configured 2 patters (ECO and COMFORT) where i can alternate between them.
[{"id":"fb6a7742.8e6508","type":"inject","z":"fb344059.73db6","name":"","topic":"","payload":"1","payloadType":"num","repeat":"","crontab":"","once":false,"onceDelay":0.1,"x":250,"y":1500,"wires":[["6624e634.fec378"]]},{"id":"6624e634.fec378","type":"function","z":"fb344059.73db6","name":"Startup Values","func":"msg.payload = { value:[2569,3340,3854,3342,2572,1801,773,514,1027,2054], \n'fc': 16, \n'unitid': 2, \n'address': 40421, \n'quantity': 10 } \nreturn msg","outputs":1,"noerr":0,"x":420,"y":1500,"wires":[["e24f425c.735fb"]]},{"id":"e24f425c.735fb","type":"modbus-flex-write","z":"fb344059.73db6","name":"test flex write","showStatusActivities":true,"showErrors":true,"server":"e702863e.44b568","x":600,"y":1500,"wires":[[],[]]},{"id":"13b4349f.9fdcdb","type":"comment","z":"fb344059.73db6","name":"Eco Wave COMFORT","info":"","x":280,"y":1460,"wires":[]},{"id":"1f4db27c.1bcafe","type":"function","z":"fb344059.73db6","name":"Startup Values","func":"msg.payload = { value:[1797,2312,2569,2313,1800,1029,259,257,513,1283], \n'fc': 16, \n'unitid': 2, \n'address': 40421, \n'quantity': 10 } \nreturn msg","outputs":1,"noerr":0,"x":420,"y":1600,"wires":[["e24f425c.735fb"]]},{"id":"9d606100.4b5e3","type":"inject","z":"fb344059.73db6","name":"","topic":"","payload":"1","payloadType":"num","repeat":"","crontab":"","once":false,"onceDelay":0.1,"x":250,"y":1600,"wires":[["1f4db27c.1bcafe"]]},{"id":"1cfcc137.ff23df","type":"comment","z":"fb344059.73db6","name":"Eco Wave ECO","info":"","x":260,"y":1560,"wires":[]},{"id":"e702863e.44b568","type":"modbus-client","z":"","name":"DRU","clienttype":"tcp","bufferCommands":true,"stateLogEnabled":false,"tcpHost":"172.16.11.51","tcpPort":"502","tcpType":"DEFAULT","serialPort":"/dev/ttyUSB","serialType":"RTU-BUFFERD","serialBaudrate":"9600","serialDatabits":"8","serialStopbits":"1","serialParity":"none","serialConnectionDelay":"100","unit_id":1,"commandDelay":1,"clientTimeout":1000,"reconnectTimeout":2000}]
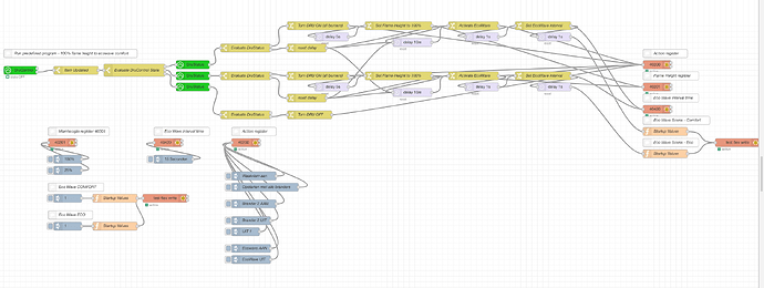
Now for some slight automation:
I have defined a scene where:
- The fireplace ingnites using both available burners
- I set the initial flame height to 100% to get rid of the moisture build up in the Fireplace and get some initial heat going
- after 10 minutes of burning at 100% Flame Height i select a preprogrammed Eco-wave pattern depending on the OH2 UI input (either COMFORT or ECO)
- This program run until we switch to another program or decide to turn the DRU Fireplace off.
Check out my Github for the full code!









