Visualize openHAB

When you work a while with something, you start to understand it. But from time to time, you forgot how it was build. So it’s nice to refresh it from time to time. I do this with schemes.
And beside it, it’s nice to explain to others how you see it. Fe my familymembers wonder how our HA is buid, but they don’t have a technical background.
And for this, I’m trying to visualize it a bit. All comments are welcome. I know not all details are 100%, but’s just to explain the basics… :wink:

4 Likes

Ben,

that is great and gives a quick overview.

Thomas

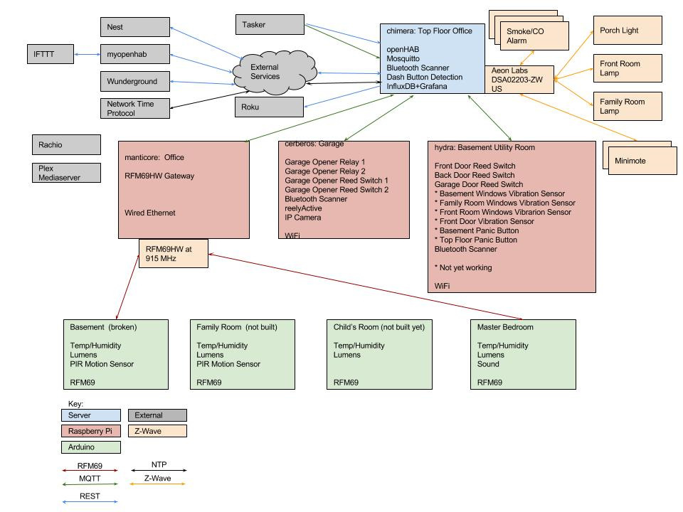
Your’s is flashier than mine.

Mine is mainly just a deployment diagram to help me visualize where I put various services and see where dependencies lie.

1 Like

Just curious, would you mind sharing what your integration in to asterisk is? I have an asterisk install here but the binding seems to have gone by the wayside. Your’s looks like you interface using scripts. Would you mind sharing how you integrated?

Just created a new topic with my ‘workaround’.
It’s just a script to ring my phones when something happens.
Hope it will help you…